logo
Alauda Container Platform
logo
Alauda Container Platform
Navigation

Overview

Architecture
Release Notes

Install

Overview

Prepare for Installation

Prerequisites
Download
Node Preprocessing
Installing
Global Cluster Disaster Recovery

Upgrade

Overview
Pre-Upgrade Preparation
Upgrade the global cluster
Upgrade Workload Clusters

User Interface

Web Console

Overview
Accessing the Web Console
Customizing the Web Console
Customizing the Left Navigation

CLI Tools

ACP CLI (ac)

Getting Started with ACP CLI
Configuring ACP CLI
Usage of ac and kubectl Commands
Managing CLI Profiles
Extending ACP CLI with Plugins
AC CLI Developer Command Reference
AC CLI Administrator Command Reference
violet CLI

Configure

Feature Gate

Clusters

Overview
Immutable Infrastructure

Node Management

Overview
Add Nodes to On-Premises Clusters
Manage Nodes
Node Monitoring

Managed Clusters

overview

Import Clusters

Overview
Import Standard Kubernetes Cluster
Import OpenShift Cluster
Import Amazon EKS Cluster
Import GKE Cluster
Import Huawei Cloud CCE Cluster (Public Cloud)
Import Azure AKS Cluster
Import Alibaba Cloud ACK Cluster
Import Tencent Cloud TKE Cluster
Register Cluster

Public Cloud Cluster Initialization

Network Initialization

AWS EKS Cluster Network Initialization Configuration
AWS EKS Supplementary Information
Huawei Cloud CCE Cluster Network Initialization Configuration
Azure AKS Cluster Network Initialization Configuration
Google GKE Cluster Network Initialization Configuration

Storage Initialization

Overview
AWS EKS Cluster Storage Initialization Configuration
Huawei Cloud CCE Cluster Storage Initialization Configuration
Azure AKS Cluster Storage Initialization Configuration
Google GKE Cluster Storage Initialization Configuration

How to

Network Configuration for Import Clusters
Fetch import cluster information
Trust an insecure image registry
Collect Network Data from Custom Named Network Cards
Creating an On-Premise Cluster
Hosted Control Plane
Cluster Node Planning
etcd Encryption

How to

Add External Address for Built-in Registry
Choosing a Container Runtime
Optimize Pod Performance with Manager Policies
Updating Public Repository Credentials

Backup and Recovery

Overview
Install
Backup repository

Backup Management

ETCD Backup
Create an application backup schedule
Hooks

Recovery Management

Run an Application Restore Task
Image Registry Replacement

Networking

Introduction

Architecture

Understanding Kube-OVN
Understanding ALB
Understanding Envoy Gateway
Understanding MetalLB

Concepts

ALB with Ingress-NGINX Annotation Compatibility
Comparison Among Service, Ingress, Gateway API
GatewayAPI

Guides

Creating Services
Configure GatewayAPI Gateway
Configure GatewayAPI Route
Creating Ingresses
Creating a Domain Name
Creating Certificates
Creating External IP Address Pool
Creating BGP Peers
Configure Subnets
Configure Network Policies
Creating Admin Network Policies
Configuring Kube-OVN Network to Support Pod Multi-Network Interfaces (Alpha)
Configure Cluster Network Policies
Configure Egress Gateway
Network Observability
Configure ALB Rules
Cluster Interconnection (Alpha)
Endpoint Health Checker
NodeLocal DNSCache

How To

Preparing Kube-OVN Underlay Physical Network
Soft Data Center LB Solution (Alpha)
Automatic Interconnection of Underlay and Overlay Subnets
Install Envoy Gateway via Envoy Gateway Operator
Install Ingress-Nginx via Ingress Nginx Operator
Tasks for Ingress-Nginx

ALB

Auth
Deploy High Available VIP for ALB
Header Modification
HTTP Redirect
L4/L7 Timeout
ModSecurity
TCP/HTTP Keepalive
Use OAuth Proxy with ALB
Configure GatewayApi Gateway via ALB
Bind NIC in ALB
Decision‑Making for ALB Performance Selection
Deploy ALB
Forwarding IPv6 Traffic to IPv4 Addresses within the Cluster via ALB
OTel
ALB Monitoring
CORS
Load Balancing Session Affinity Policy in ALB
URL Rewrite
Calico Network Supports WireGuard Encryption
Kube-OVN Overlay Network Supports IPsec Encryption
DeepFlow User Guide
Tasks for Envoy Gateway

Trouble Shooting

How to Solve Inter-node Communication Issues in ARM Environments?
Find Who Cause the Error

Storage

Introduction

Concepts

Core Concepts
Persistent Volume
Access Modes and Volume Modes

Guides

Creating CephFS File Storage Type Storage Class
Creating CephRBD Block Storage Class
Create TopoLVM Local Storage Class
Creating an NFS Shared Storage Class
Deploy Volume Snapshot Component
Creating a PV
Creating PVCs
Using Volume Snapshots

How To

Generic ephemeral volumes
Using an emptyDir
Configuring Persistent Storage Using Local volumes
Configuring Persistent Storage Using NFS
Third‑Party Storage Capability Annotation Guide

Troubleshooting

Recover From PVC Expansion Failure

Object Storage

Introduction
Concepts
Installing

Guides

Creating a BucketClass for Ceph RGW
Creating a BucketClass for MinIO
Create a Bucket Request

How To

Control Access & Quotas for COSI Buckets with CephObjectStoreUser (Ceph Driver)
Machine Configuration

Scalability and Performance

Evaluating Resources for Workload Cluster
Disk Configuration
Evaluating Resources for Global Cluster
Improving Kubernetes Stability for Large-Scale Clusters

Storage

Ceph Distributed Storage

Introduction

Install

Create Standard Type Cluster
Create Stretch Type Cluster
Architecture

Concepts

Core Concepts

Guides

Accessing Storage Services
Managing Storage Pools
Node-specific Component Deployment
Adding Devices/Device Classes
Monitoring and Alerts

How To

Configure a Dedicated Cluster for Distributed Storage
Cleanup Distributed Storage

Disaster Recovery

File Storage Disaster Recovery
Block Storage Disaster Recovery
Object Storage Disaster Recovery
Update the optimization parameters
Create ceph object store user

MinIO Object Storage

Introduction
Install
Architecture

Concepts

Core Concepts

Guides

Adding a Storage Pool
Monitoring & Alerts

How To

Data Disaster Recovery

TopoLVM Local Storage

Introduction
Install

Guides

Device Management
Monitoring and Alerting

How To

Backup and Restore TopoLVM Filesystem PVCs with Velero
Configuring Striped Logical Volumes

Security

Alauda Container Security

Security and Compliance

Compliance

Introduction
Install Alauda Container Platform Compliance with Kyverno

HowTo

Private Registry Access Configuration
Image Signature Verification Policy
Image Signature Verification Policy with Secrets
Image Registry Validation Policy
Container Escape Prevention Policy
Security Context Enforcement Policy
Network Security Policy
Volume Security Policy

API Refiner

Introduction
Install Alauda Container Platform API Refiner
About Alauda Container Platform Compliance Service

Users and Roles

User

Introduction

Guides

Manage User Roles
Create User
User Management

Group

Introduction

Guides

Manage User Group Roles
Create Local User Group
Manage Local User Group Membership

Role

Introduction

Guides

Create Role
Manage Custom Roles

IDP

Introduction

Guides

LDAP Management
OIDC Management

Troubleshooting

Delete User

User Policy

Introduction

Multitenancy(Project)

Introduction

Guides

Create Project
Manage Project Quotas
Manage Project
Manage Project Cluster
Manage Project Members

Audit

Introduction

Telemetry

Install

Certificates

Automated Kubernetes Certificate Rotation
cert-manager
OLM Certificates
Certificate Monitoring

Virtualization

Virtualization

Overview

Introduction
Install

Images

Introduction

Guides

Adding Virtual Machine Images
Update/Delete Virtual Machine Images
Update/Delete Image Credentials

How To

Creating Windows Images Based on ISO using KubeVirt
Creating Linux Images Based on ISO Using KubeVirt
Exporting Virtual Machine Images
Permissions

Virtual Machine

Introduction

Guides

Creating Virtual Machines/Virtual Machine Groups
Batch Operations on Virtual Machines
Logging into the Virtual Machine using VNC
Managing Key Pairs
Managing Virtual Machines
Monitoring and Alerts
Quick Location of Virtual Machines

How To

Configuring USB host passthrough
Virtual Machine Hot Migration
Virtual Machine Recovery
Clone Virtual Machines on KubeVirt
Physical GPU Passthrough Environment Preparation
Configuring High Availability for Virtual Machines
Create a VM Template from an Existing Virtual Machine

Troubleshooting

Pod Migration and Recovery from Abnormal Shutdown of Virtual Machine Nodes
Hot Migration Error Messages and Solutions

Network

Introduction

Guides

Configure Network

How To

Control Virtual Machine Network Requests Through Network Policy
Configuring SR-IOV
Configuring Virtual Machines to Use Network Binding Mode for IPv6 Support

Storage

Introduction

Guides

Managing Virtual Disks

Backup and Recovery

Introduction

Guides

Using Snapshots
Using Velero

Developer

Overview

Quick Start

Creating a simple application via image

Building Applications

Build application architecture

Concepts

Application Types
Custom Applications
Workload Types
Understanding Parameters
Understanding Environment Variables
Understanding Startup Commands
Resource Unit Description

Namespaces

Creating Namespaces
Importing Namespaces
Resource Quota
Limit Range
Pod Security Admission
UID/GID Assignment
Overcommit Ratio
Managing Namespace Members
Updating Namespaces
Deleting/Removing Namespaces

Creating Applications

Creating applications from Image
Creating applications from Chart
Creating applications from YAML
Creating applications from Code
Creating applications from Operator Backed
Creating applications by using CLI

Operation and Maintaining Applications

Application Rollout

Installing Alauda Container Platform Argo Rollouts
Application Blue Green Deployment
Application Canary Deployment
Status Description

KEDA(Kubernetes Event-driven Autoscaling)

KEDA Overview
Installing KEDA

How To

Integrating ACP Monitoring with Prometheus Plugin
Pausing Autoscaling in KEDA
Configuring HPA
Starting and Stopping Applications
Configuring VerticalPodAutoscaler (VPA)
Configuring CronHPA
Updating Applications
Exporting Applications
Updating and deleting Chart Applications
Version Management for Applications
Deleting Applications
Handling Out of Resource Errors
Health Checks

Workloads

Deployments
DaemonSets
StatefulSets
CronJobs
Jobs
Pods
Containers
Working with Helm charts

Configurations

Configuring ConfigMap
Configuring Secrets

Application Observability

Monitoring Dashboards
Logs
Events

How To

Setting Scheduled Task Trigger Rules
Add ImagePullSecrets to ServiceAccount

Images

Overview of images

How To

Creating images
Managing images

Registry

Introduction

Install

Install Via YAML
Install Via Web UI

How To

Common CLI Command Operations
Using Alauda Container Platform Registry in Kubernetes Clusters

Source to Image

Overview

Introduction
Architecture
Release Notes
Lifecycle Policy

Install

Installing Alauda Container Platform Builds

Upgrade

Upgrading Alauda Container Platform Builds

Guides

Managing applications created from Code

How To

Creating an application from Code

Node Isolation Strategy

Introduction
Architecture

Concepts

Core Concepts

Guides

Create Node Isolation Strategy
Permissions
FAQ

Alauda Container Platform GitOps

About Alauda Container Platform GitOps

Extend

Overview
Operator
Cluster Plugin
Upload Packages

Observability

Overview

Monitoring

Introduction
Install

Architecture

Monitoring Module Architecture
Monitoring Component Selection Guide
Monitor Component Capacity Planning
Concepts

Guides

Management of Metrics
Management of Alert
Management of Notification
Management of Monitoring Dashboards
Management of Probe

How To

Backup and Restore of Prometheus Monitoring Data
VictoriaMetrics Backup and Recovery of Monitoring Data
Collect Network Data from Custom-Named Network Interfaces

Distributed Tracing

Introduction
Install
Architecture
Concepts

Guides

Query Tracing
Query Trace Logs

How To

Non-Intrusive Integration of Tracing in Java Applications
Business Log Associated with the TraceID

Troubleshooting

Unable to Query the Required Tracing
Incomplete Tracing Data

Logs

Introduction
Install

Architecture

Log Module Architecture
Log Component Selection Guide
Log Component Capacity Planning
Concepts

Guides

Logs

How To

How to Archive Logs to Third-Party Storage
How to Interface with External ES Storage Clusters

Events

Introduction
Events

Inspection

Introduction
Architecture

Guides

Inspection
Component Health Status

Hardware accelerators

About Alauda Build of Hami
About Alauda Build of NVIDIA GPU Device Plugin

Alauda Service Mesh

Service Mesh 1.x
Service Mesh 2.x

Alauda AI

About Alauda AI

Alauda DevOps

About Alauda DevOps

Alauda Cost Management

About Alauda Cost Management

Alauda Application Services

Overview

Introduction
Architecture
Install
Upgrade

Alauda Database Service for MySQL

About Alauda Database Service for MySQL-MGR
About Alauda Database Service for MySQL-PXC

Alauda Cache Service for Redis OSS

About Alauda Cache Service for Redis OSS

Alauda Streaming Service for Kafka

About Alauda Streaming Service for Kafka

Alauda Streaming Service for RabbitMQ

About Alauda Streaming Service for RabbitMQ

Alauda support for PostgreSQL

About Alauda support for PostgreSQL

Operations Management

Introduction

Parameter Template Management

Introduction

Guides

Parameter Template Management

Backup Management

Introduction

Guides

External S3 Storage
Backup Management

Inspection Management

Introduction

Guides

Create Inspection Task
Exec Inspection Task
Update and Delete Inspection Tasks

How To

How to set Inspection scheduling?

Inspection Optimization Recommendations

MySQL

MySQL IO Load Optimization
MySQL Memory Usage Optimization
MySQL Storage Space Optimization
MySQL Active Thread Count Optimization
MySQL Row Lock Optimization

Redis

Redis BigKey
High CPU Usage in Redis
High Memory Usage in Redis

Kafka

High CPU Utilization in Kafka
Kafka Rebalance Optimization
Kafka Memory Usage Optimization
Kafka Storage Space Optimization

RabbitMQ

RabbitMQ Mnesia Database Exception Handling

Alert Management

Introduction

Guides

Relationship with Platform Capabilities

Upgrade Management

Introduction

Guides

Instance Upgrade

API Reference

Overview

Introduction
Kubernetes API Usage Guide

Advanced APIs

Alert APIs

AlertHistories [v1]
AlertHistoryMessages [v1]
AlertStatus [v2]
SilenceStatus [v2]

Event APIs

Search

Log APIs

Aggregation
Archive
Context
Search

Monitoring APIs

Indicators [monitoring.alauda.io/v1beta1]
Metrics [monitoring.alauda.io/v1beta1]
Variables [monitoring.alauda.io/v1beta1]

Kubernetes APIs

Alert APIs

AlertTemplate [alerttemplates.aiops.alauda.io/v1beta1]
PrometheusRule [prometheusrules.monitoring.coreos.com/v1]

Inspection APIs

Inspection [inspections.ait.alauda.io/v1alpha1]

Networking APIs

HTTPRoute [httproutes.gateway.networking.k8s.io/v1]
Service [v1]
VpcEgressGateway [vpc-egress-gateways.kubeovn.io/v1]
Vpc [vpcs.kubeovn.io/v1]

Notification APIs

Notification [notifications.ait.alauda.io/v1beta1]
NotificationGroup [notificationgroups.ait.alauda.io/v1beta1]
NotificationTemplate [notificationtemplates.ait.alauda.io/v1beta1]
Previous PageArchitecture
Next PageMonitoring Component Selection Guide

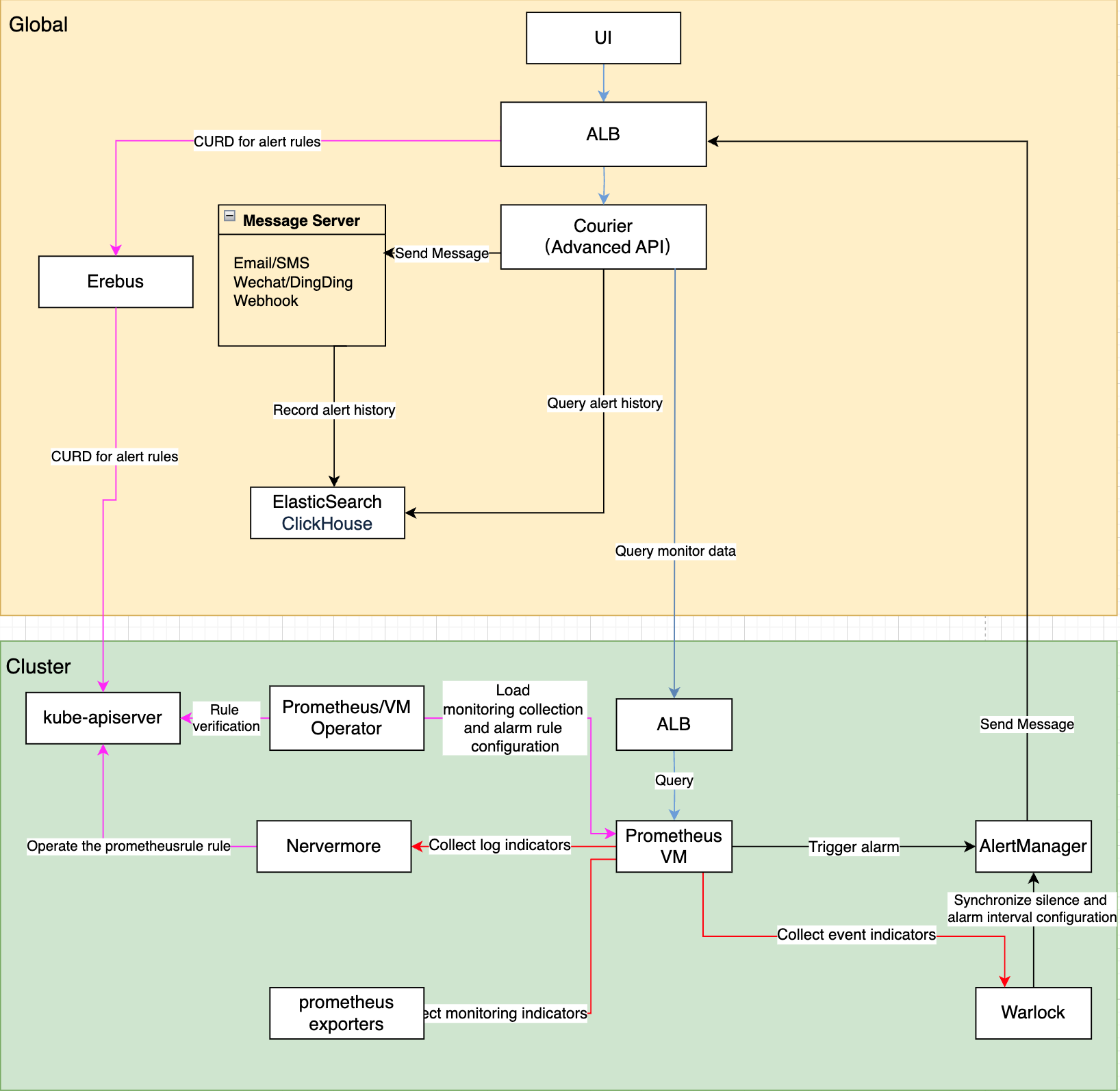
#Monitoring Module Architecture

#TOC

#Overall Architecture Explanation

The monitoring system consists of the following core functional modules:

  1. Monitoring System
    • Data Collection and Storage: Collecting and persisting monitoring metrics from multiple sources
    • Data Query and Visualization: Providing flexible query and visualization capabilities for monitoring data
  2. Alerting System
    • Alert Rule Management: Configuring and managing alert policies
    • Alert Triggering and Notification: Evaluating alert rules and dispatching notifications
    • Real-time Alert Status: Providing a real-time view of the current alert status of the system
  3. Notification System
    • Notification Configuration: Managing notification templates, contact groups, and policies
    • Notification Server: Managing the configuration of various notification channels

#Monitoring System

#Data Collection and Storage

  1. Prometheus/VictoriaMetrics Operator Responsibilities:
    • Load and validate monitoring collection configurations
    • Load and validate alert rule configurations
    • Synchronize configurations to Prometheus/VictoriaMetrics instances
  2. Sources of Monitoring Data:
    • Nevermore: Generates log-related metrics
    • Warlock: Generates event-related metrics
    • Prometheus/VictoriaMetrics: Discovers and collects various exporters' metrics via ServiceMonitor

#Data Query and Visualization

  1. Monitoring Data Query Process:

    • The browser initiates a query request (Path: /platform/monitoring.alauda.io/v1beta1)
    • ALB forwards the request to the Courier component
    • Courier API processes the query:
      • Built-in Metrics: Obtains PromQL through the indicators interface and queries
      • Custom Metrics: Directly forwards PromQL to the monitoring component
    • The monitoring dashboard retrieves data and displays it
  2. Monitoring Dashboard Management Process:

    • Users access the global cluster ALB (Path: /kubernetes/cluster_name/apis/ait.alauda.io/v1alpha2/MonitorDashboard)
    • ALB forwards the request to the Erebus component
    • Erebus routes the request to the target monitoring cluster
    • The Warlock component is responsible for:
      • Validating the legality of the monitoring dashboard configuration
      • Managing the MonitorDashboard CR resource

#Alerting System

#Alert Rule Management

The alert rule configuration process:

  1. Users access the global cluster ALB (Path: /kubernetes/cluster_name/apis/monitoring.coreos.com/v1/prometheusrules)
  2. The request passes through ALB -> Erebus -> target cluster kube-apiserver
  3. Responsibilities of each component:
    • Prometheus/VictoriaMetrics Operator:
      • Validating the legality of alert rules
      • Managing PrometheusRule CR
    • Nevermore: Listening for and processing log alert metrics
    • Warlock: Listening for and processing event alert metrics

#Alert Processing Workflow

  1. Alert Evaluation:
    • PrometheusRule/VMRule defines alert rules
    • Prometheus/VictoriaMetrics evaluates rules periodically
  2. Alert Notification:
    • Alerts are sent to Alertmanager once triggered
    • Alertmanager -> ALB -> Courier API
    • Courier API is responsible for dispatching notifications
  3. Alert Storage:
    • Alert history is stored in ElasticSearch/ClickHouse

#Real-time Alert Status

  1. Status Collection:
    • The global cluster Courier generates metrics:
      • cpaas_active_alerts: Current active alerts
      • cpaas_active_silences: Current silence configurations
    • Global Prometheus collects every 15 seconds
  2. Status Display:
    • The front-end queries and displays real-time status via Courier API

#Notification System

#Notification Configuration Management

The management process for notification templates, notification contact groups, and notification policies is as follows:

  1. Users access the standard API of the global cluster via a browser
    • Access path: /apis/ait.alauda.io/v1beta1/namespaces/cpaas-system
  2. Managing related resources:
    • Notification Template: apiVersion: "ait.alauda.io/v1beta1", kind: "NotificationTemplate"
    • Notification Contact Group: apiVersion: "ait.alauda.io/v1beta1", kind: "NotificationGroup"
    • Notification Policy: apiVersion: "ait.alauda.io/v1beta1", kind: "Notification"
  3. Courier is responsible for:
    • Validating the legality of notification templates
    • Validating the legality of notification contact groups
    • Validating the legality of notification policies

#Notification Server Management

  1. Users access the global cluster's ALB via a browser
    • Access path: /kubernetes/global/api/v1/namespaces/cpaas-system/secrets
  2. Managing and submitting notification server configurations
    • Resource name: platform-email-server
  3. Courier is responsible for:
    • Validating the legality of the notification server configuration